为培养员工创新意识、启迪创新思维、提升创造能力、造就具有创业潜力的优秀人才,为校赛选拔输送优质作品,11月21日,威廉希尔官网于MBA2教室举办第十九届 “挑战杯”全国老员工课外学术科技作品竞赛院赛。工商管理公司党委副书记宋欣、副经理封雪韵、正处级辅导员马章山、校团委挂职副书记许龙、威廉希尔官网团委书记王晓东、专业教师王书玲、史淑秀及吴林飞受邀担任评委,部分同学观摩学习。


比赛现场
经前期报名及严格筛选,共有16个参赛作品脱颖而出。作品内容涵盖绿色低碳、食品健康、消费行为、人工智能、非遗传承、乡村振兴等多个社会热点问题。比赛分为项目展示、现场答辩、评委点评三个环节。参赛队伍依次从作品的创新性、严谨性及实用性等多个维度进行阐述。随后,评委老师们从项目的商业价值、技术创新、团队协作等方面进行了提问和深入点评,并给予专业的指导与建议,指出项目在选题、现实意义以及创新力度等方面存在的不足,帮助参赛队伍更加清晰定位,加以改进。
选手风采展示








评委点评






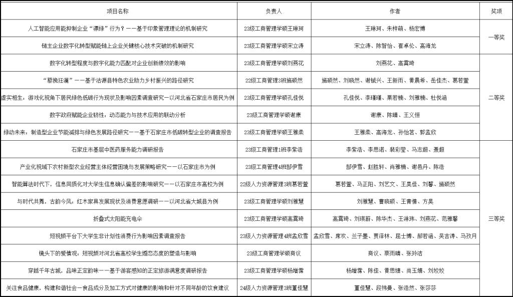
第十九届 “挑战杯”全国老员工课外学术科技作品竞赛院赛结果

最后,各位评委老师对参赛团队的表现给予了肯定,希望同学们以此次比赛为契机,进一步加强团队协作,深入市场调研,优化项目方案,提升项目的核心竞争力。期待在后续的校级比赛乃至更高级别的赛事中,能看到同学们更加精彩的表现,在锻炼自身能力的同时也为社会发展赋能。
本次“挑战杯”老员工课外学术科技作品竞赛院赛的成功举办为同学们提供了展示创新成果、实践能力及学习交流的平台,营造了良好的创新创业氛围,对公司深化公司产品改革,发展实践教学大有裨益。公司将继续鼓励员工积极参与各类创新创业赛事,培养更多具有创新精神和实践能力的复合型新商科人才。